Fontes de Alimentação
Uma fonte de alimentação, é um componente muito importante no espaço dedicado ao R.A. e ao C.B..
Podemos ter uma bateria mas até, por motivos de economia, uma fonte de alimentação, é sempre uma prioridade na bancada de um amador de radio.
Ha muitos tipo de alimentação. O preço depende de vários factores. O primeiro factor é a qualidade, ou seja: estabilidade, capacidade de regulagem da voltagem, de 0v a 24v por exemplo, e a amperagem fornecida. Já não refiro aqui a qualidade do vendedor. O segundo factor é a forma como é feita a fonte de alimentação. Como devem, ou ficam a saber, ha as alimentações que são feitas em (decouplage) e outras em transformação de corrente. É nestas ultimas que vamos perder um pouco de tempo, se bem que tempo não perdemos. Como prometido não vou massacrar-vos muito com termos técnicos mas sei que alguns de vocês gostariam de ser os próprio a fabricar a sua fonte de alimentação. Para ser honesto com vocês, devo dizer que, se não têm paciência, se não são minuciosos, não se metam ao trabalho. Para os apreçados, ha muitos vendedores desses aparelhos.
U1 = voltos no primario ... U2 = voltos no secundarioo
N1 = numero de voltas no primario ... N2 = numero de voltas no secundario
Isto é um transformador .... claro, não tenho grande jeito para desenho, mas creio que todo o mundo já percebeu como é. Vejamos que no primário entra a corrente que esta nas fichas eléctricas la de casa, 220v e no secundário sai uma voltagem que esta directamente relacionada com o numero de espiras deste lado do transformador.
Ex. Se o secundário tiver o mesmo numero de voltas que o primário, a voltagem de entrada sera a mesma da de saída.
Um factor nao menos importante é o rendimento do transformador. Se comprar, (aconselhável), este deve ter uma descrição escrita (V / A. = volt / ampere).
Se precisa de 10 amperes e uma voltagem de 20 volts , esse transfo deve ter mencionado 200 VA.
Este ponto deve esta bem assente
Até aqui temos estado a falar de corrente alternada ( ~ ) mas os nossos aparelhos funcionam só com corrente continua ( - + ) ou ( = ).
DIODOS
fig1
fig2

fig 3

Para isso usamos uma peça que se chama ( diodo) e esta tem como funçao limar as cristas da corrente alternada. Estes diodos não são todos iguais. O da fig 1, rectifica fraca intensidade e meia onda. O da figura 2 rectifica forte intensidade, meia onda e o da figura 3 é uma ponte ou seja, 4 diodos dispostos de tal forma que ratifica uma onda completa.
Poupo-vos os dados tecnicos mas como depreendem, não podem por o diodo da figura 1 para rectificar uma forte amperagem. Tenha sempre em conta as características do componente e o vendedor deste tipo de peças terá sempre um grande prazer em vos esclarecer sobre duvidas persistentes.
Condensadores

Este tipo de condensador chama-se electrolítico e tem por função filtrar a corrente depois de rectificada.
Transistor

NPN
Esta peça é a que, partindo de um regulador de voltagem, lhe vai dar mais ou menos volts.
Porque vão libertar calor, deverão ser montados sobre uma placa de alumínio capaz de manter os transistores a baixas temperaturas .
Nao se esqueçam que em todos os transistores ha um que trabalha em polaridade inversa ao outro. No nosso caso ha os que se chamam NPN e os PNP.
Nos utilizamos os NPN.
Vejamos como começar
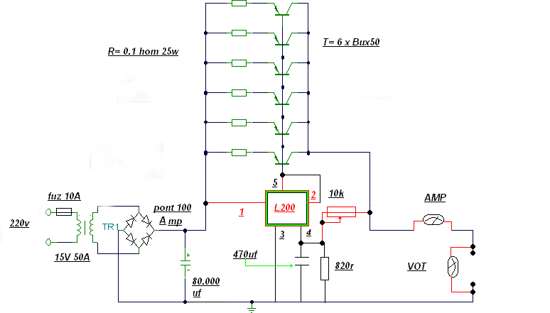
Juntamos o nosso transformador, ao rectificador, respeitando a polaridade dos pinos do rectificador

Se dispomos de um transformador de 1000 VA a 15 volts podemos prepararmo-nos para uma super fonte de alimentação e subtrair-lhe, pelo menos 50 Amperes a 12 Volts
O rectificador e as o condensador deve ser também adequado.
Para o nosso ex. a ponte deve ser para 70 ou 100 amperes e o condensador deve ter pelo menos 100.000uf ou 2 de 66.000uf 40volts ou mais.
Até aqui temos a transformação, rectificação e filtragem.
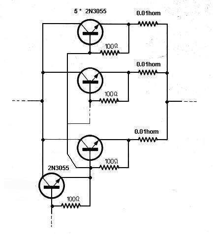
Transistors

O transistor T1 tem a função de poder "dar" um pouco mais de estabilisação a T2, pois o IC que antecede, não tem essa possibilidade. No nosso caso, o T2 deve ser multiplicado varias vezes, dependendo do tipo deste. Ex. o transistor 2N3055 pode ir até 15 amperes. Por questões de protecção, vamos até 5 amperes. Logo temos que multiplicar por 10 + 1. O que não quer dizer que, com 5, não funcione mas a vida da fonte será bem mais curta
Balastro


Montar os transistores numa placa de aluminio
A parte reguladora de volts, é também bastante simples. Para o efeito, utiliza-mos um L200
L200

Como se vê pelas figuras o que vai fazer falta mesmo, é paciência para acabar.
Seja minucioso nas soldaduras e respeite as polaridade. Confirme antes de ligar à corrente eléctrica. Para os principiantes, não se preocupe com os circuitos imprimidos porque não são precisos, tudo fica aparafusado ao radiador de alumínio. Devem utilizar fios de ligação o mais curtos possível. e adequados à amperagem. Sempre para mais grossos que pra menos .
Esquema para 30/40 Amperes

Esta fonte é verdadeiramente simples e fácil a construir. Tudo e montado sobre o radiador. Tanto os transistores, como as resistência 25w como o regulador. Só os fios de ligação são postos à vontade sem serem juntos uns aos outros. Os fios de ligação entre o emissor e a saída bem assim que a ligação ao amperímetro, (a menos que a resistência interna deste seja posta de fora e em serie com a saída), devem ser de secção adequada.